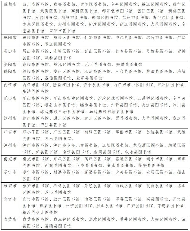
春节即将来临,回老家过年的朋友是否想借阅图书又怕图书逾期?1月14日,记者从四川省图书馆获悉,四川省内132家、重庆市42家县级以上公共图书馆已于近日完成所有图书馆业务系统对接,实现川渝两地174家县级以上公共图书馆(名单附后)馆际读者互认和纸质文献通借通还。两地读者可凭身份证或社保卡在任意两家成员馆之间通借通还。


https://www.sczjw.net.cn:443/cms-web/ueditor/download?id=896556615929741312

作为全国首个跨省联动的区域联盟通借通还项目,川渝阅读一卡通建设实现了以社保卡和身份证为载体的“一卡通”服务模式,两地读者可凭身份证或社保卡享受两地近5300余万册图书资源的借阅服务。截至目前,川渝阅读一卡通项目总计产生通借通还317万余册次,体验读者10万余人次,全省共84家公共图书馆产生通借通还服务。


https://www.sczjw.net.cn:443/cms-web/ueditor/download?id=896556669667164160

据悉,川渝阅读一卡通是推进巴蜀文化旅游走廊建设的重点公共文化项目。由四川省文化和旅游厅、重庆市文化和旅游发展委员会牵头,两地3家中心图书馆——四川省图书馆、重庆图书馆、成都图书馆共同实施。下一步,四川省图书馆将针对四川省经济圈外的其他县级以上公共图书馆继续实施该项目,计划今年底前实现全省209家公共图书馆全覆盖,实现251家公共图书馆全面通借通还。